UWI
Wat is een UWI?
Kernsymptomen
-> dysurie
-> frequency
-> urgency
Types
-> aspecifieke UWI (diverse kiemen)
- hoge UWI < kolonisatie uit blaas
- elke hoge UWI geeft risico op nierparenchymbeschadiging, littekenvorming en nierinsufficiëntie
- lage UWI < retrograde kolonisatie
- elke lage UWI geeft risico op secundair hoge UWI (vesico-ureterale reflux)
-> specifiek UWI (1 specifiek micro-organisme veroorzaakt 1 specifiek ziektebeeld)
Invasiewegen
-> hematogene invasie & lymfogene invasie
- zeer zeldzaam geworden
- tgv inadequaat AB-gebruik
-> directie invasie
- urinaire fistels
-> opstijgende infecties (>99%)
- kolonisatie door kiemen van buitenaf
- E. Coli (70-95%), S. Saprophyticus (5-10%)
-> gecompliceerd
- slecht functionerend afvloeisysteem
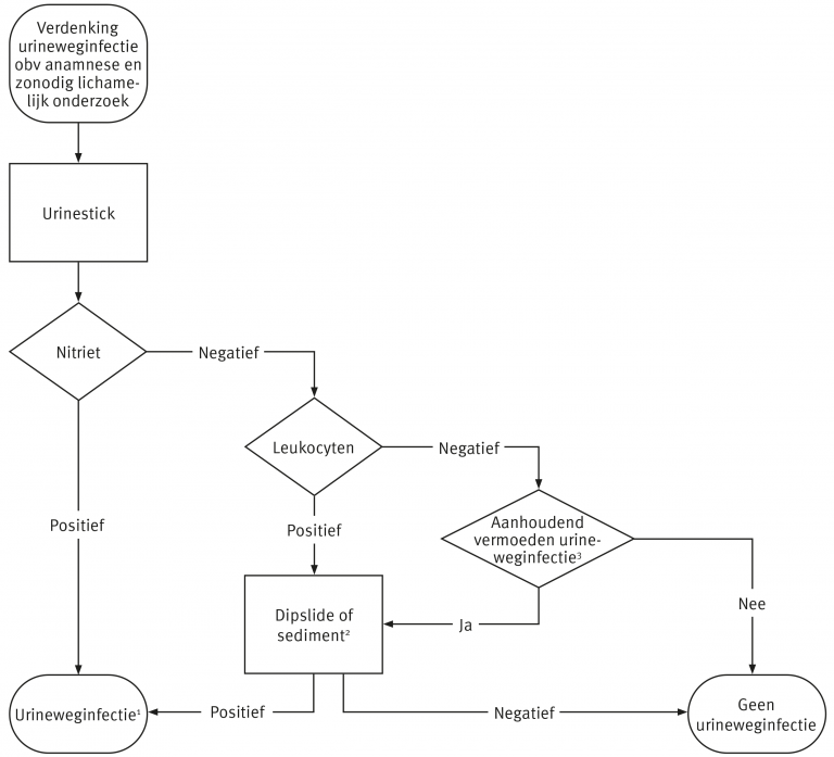
Differentiaal diagnostisch schema

Zijn er tekenen van weefselinvasie: koorts, rillingen, algemeen ziek-zijn, flank- of perineumpijn, tekenen van delirium of sepsis?
Recidiverend? Pijn in rug of onderbuik? aanwijzingen voor soa? recent onderzoek blaas of prostaat?
Behandeling
Aspecifieke acute UWI
1. Acute bacteriële cystitis bij de vrouw
Kenmerken
- Zeer frequent wegens kortere urethra
- Meestal geen koorts
- Geneest vaak vlot en snel
- = mucosale infectie
Behandeling
- Kortdurende AB-kuur van 3-5d
- Fosfomycine (1ste keus)
- Nitrofurantoïne (lange tijd eerste keus geweest, nu veel resistentie)
- CAVE ZS
- Anticonceptie minder effectief
- Quinolonen (voor ernstige infecties)
- CAVE ZS
- Co-trimoxazole (veel resistentie)
2. Acute bacteriële cysto(prostatitis) bij de man
Kenmerken
- Meest frequente urologische diagnose mannen <50j
- Vaker een onderliggende oorzaak (BPH, urethrastrictuur)
- Vaak abrupt algemene klachten, patiënt is erg ziek
- Lage UWI kan zich uitbreiden naar prostaat -> mucosale & weefselinfectie
Behandeling
- Prostaatweefsel penetrerende AB gedurende 2w
- fluoroquinolones
- co-trimoxazole
- doxycycline
3. Acute bacteriële cystitis bij het kind
Kenmerken
- Bij zeer jonge kinderen <3m
- koorts vaak eerste symptoom
- Bij lage UWI
- vooral GI klachten (buikpijn, anorexie, braken)
- Bij hoge UWI
- hoge koorts en zeer ziek
- elk kind met onverklaarde koorts -> urinecultuur
- symptomen aspecifiek
- zelden urinaire symptomen
Behandeling
- Amoxyclav
- Bij resistentie ->
- Co-trimoxazole
- Nitrofurantoïne
- Quinolones
4. Acute bacteriële hoge UWI (pyelitis/pyelonefritis)
Kenmerken
- Zeer ziek, hoge (ril)koorts, nausea & braken, nierslagpijn
- bij nausea en braken -> risico op dehydratatie -> opnemen in ZKH
- Alfa-1-microglobuline (op urine) is bij hoge UWI altijd gestegen!
- DMSA-nierscan in acute fase bevestiging diagnose
Behandeling
- IV AB op geleide van kweek
- Indien gunstige evolutie overstap op orale AB en eventueel ontslag
Aspecifieke chronische UWI
1. Chronische cystitis
= voortzetting van niet herkende of verkeerd behandelde acute cystitis
= natuurlijke verdedigingsmechanismen schieten tekort
Maatregelen:
-> regelmatig plassen (4-6x/d)
-> voldoende drinken
-> aangepaste hygiëne
-> veenbessenextract (aanzuren urine)
-> honeymoon cystitis -> drinken en plassen na seks, eenmalige inname antisepcticum nitrofurantoïne na seks (CAVE effect op anticonceptiemiddelen)
-> Urovaxom (immunomodulerende stof, 3-6m te nemen)
-> dagelijks lage dosis nitrofurantoïne (CAVE longfibrose op oudere leeftijd)
-> fosfomycine om de 7-10d (CAVE resistentie)
DD asymptomatische bacteriurie
-> enkel behandelen bij zwangere vrouwen, mannen, kinderen en na urologische manipulaties
DD abacteriële cystitis
-> geruststellen en symptomatisch behandelen
2. Chronische bacteriële prostatitis
= niet of slecht behandelde acute bacteriële prostatitis
Diagnose
- 4 glazen proef (idealiter), 2 porties realistisch -> ter bevestiging diagnose chronische prostatitis
- Indien moeilijke diagnose -> spermaonderzoek
- ALTIJD TRUS DOEN
- eventuele calcificaties
- abces
Behandeling
= acute prostatitis
- minstens 6w
DD chronische non-bacteriële prostatitis
-> tetracycline, NSAID, alfa-blokker
DD prostatose of prostatodynie (chronic pelvic pain syndrome)
-> bekkenbodemrelaxatieoefeningen, fysische en psychische ontspanning, regelmatig ejaculeren, irriterend voedsel en dranken vermijden
3. Chronische pyelonefritis
= meestal gevolg van onvoldoende behandelde acute pyelonefritis
= obstructieve awijkingen
= besmette nierstenen
Behandeling
Eerst bepalen van:
- actieve infectie (urinekweek)
- obstructie
- nierfunctie bepalen (DMSA)
Conservatief:
- indien geen actieve infectie of obstructie
Reconstructieve chirurgie/steenchirurgie
- obstructie/steen verwijderen
Nefrectomie
- indien nierfunctie niet te redden is
Epididymitis
Diagnose
- Unilateraal, heftige pijn in teelbal met zwelling
- Urinesediment & kweek
- < urinaire pathogenen (belangrijkste oorzaak bij oudere patiënt)
- < systemische infecties (TBC)
- Urethraal uitstrijkje
- < SOA's
Behandeling
- Fluorquinolones
- Doxycycline/macroliden bij chlamydia trachomatis (ook partner behandelen hier)
- NSAID
- Bedrust
- Hoogstand testis
5. Orchitis
< bacterieel
< bof-orchitis -> bij 20-30% post-pubertaire patiënten met een bof infectie!!
Specifieke UWI
1. Nosocomiale infecties
< zwaar zieke patiënten vatbaarder voor infectie
< onoordeelkundig gebruik van AB en stijgende resistentie
< ziekenhuiskiemen
< wegvallen barrières (verblijfssonde bv)
2. Urogenitale TBC
Zeldzaam maar is terug aan het toenemen
Gaat meestal over sequelen van een vroegere TBC
Diagnose
- BK kweek op 3 opeenvolgende stalen nuchtere ochtendurine
- DD chronische steriele pyurie
Behandeling
- Triple therapie
- isoniazide
- rifampicine
- ethambutol
3. Gonorroe
Ziektebeeld
- 1-2d na verdacht seksueel contact
- uitgesproken dysurie & pollakisurie
- intermittent verlies groen/gele etter uit meatus
Diagnose
- Urethraal uitstrijkje en kweek
Behandeling
- 1-malig ceftriaxone IM in combinatie met azitromycine/doxycycline
4. Chlamydia-urethritis
Ziektebeeld
- intermittent verlies van wit, waterig vocht uit urethra
- incubatieperiode 3w (>>> gonorroe)
Behandeling
- Tetracycline gedurende 10 dagen (partner mee behandelen)
- Controle urethra-uitstrijkje 2w na stop behandeling
5. Herpes genitalis
primaire HSV-infectie -> langdurige systemische en lokale symptomen
recidief HSV-infectie -> milde symptomen, beperkt in tijd (8-12d) en lokalisatie (genitale regio)
Ziektebeeld
- pijnlijke papels/vesikels -> pustels en ulceraties die persisteren voor 4-15d
- pijn, jeuk, vaginaal/urethraal verlies, opgezette liesklieren
- symptomen nemen toe gedurende eerste 6-7d, max intensiteit 7-11d
Behandeling
- aciclovir
6. Condylomata acuminata
<HPV, partner laten controleren
Behandeling
- Geïsoleerde letsels aanstippen met podophylline 5% gedurende 10d
- Uitgebreide letsels
- laservaporisatie
- klassieke electrocoagulatie
- circumcisie
- Recidieven
- soms 5-fluoro-uracyl zalf nodig