UWI-prostatitis-nierkoliek
-
Wat is het probleem/preciseer de diagnose
_(geslacht/ leeftijd/ klachten/relevante actieve problemen +
nuttige voorgeschiedenis + werkhypothese huidig probleem in 1-2 zinnen)
_Urineweginfectie
Dysurie, frequency, urgency → kernsymptomen
Tekenen van weefselinvasie: koorts, rillingen, algemeen ziek-zijn, flank- of perineumpijn, tekenen van delirium of sepsis
Recidiverend? Pijn in rug of onderbuik? aanwijzingen voor soa? recent onderzoek blaas of prostaat?
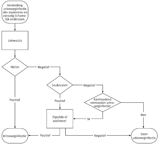
Onderzoek:

- urinestick nitriet
- bij pt met verblijfskatheter kan urinestick enkel UWI uitsluiten
- leukocyten
- ev sediment
- kweek met resistentiebepaling bij risicogroepen en therapiefalen
Maak onderscheid:
Cystitis
- bij gezonde, niet zwangere vrouwen
- bij patiënten met verhoogd risico op gecompliceerde beloop
- DM, verminderde weerstand, afwijkingen aan nieren of urinewegen, neurologische blaasfunctiestoornissen
- zwangere vrouwen
- mannen
- bij kinderen (<12j)
Kiemen > E.Coli, S. Saprophyticus
Urineweginfectie met tekenen van weefselinvasie
- bij volwassenen (bv prostatitis)
- bij kinderen (<12j)
Prostatitis
Koorts, koude rillingen, misselijkheid, pijn tss anus en balzak, dysurie, polyurie
E coli, klebsiella, enterobacter, proteus
Nierkoliek
Acute pijn in flank, met beweginsdrang en hematurie, ev met uitstraling
Vaak geassocieerd met misselijkheid en braken, bloed in urine
Diagnose wordt bevestigd door steenlozing of aanvullend onderzoek
- urinestick nitriet
-
Definieer het therapeutisch doel
(bv genezend werken, verkorten ziekteverloop, vermijden complicaties acuut of op termijn, afremmen verergering ziekte, symptomatisch comort verbeteren)
Urineweginfectie
Symptomatisch
Genezen
Complicaties voorkomen? (eig niet want geen argumenten voor ontwikkelen pyelonefritis uit onbehandelde cystitis)Prostatitis
Symptomatisch
Genezen
Complicaties voorkomen
Nierkoliek
Symptomatisch
Complicaties voorkomen
-
Standaard therapie/geneesmiddelen
(niet-medicamenteus + geneesmiddelen, eerste, tweede, derde… keus)
Urineweginfectie
- (Afwachtend beleid (ev met pijnstilling))
- Antibiotica
-
nitrofurantoïne
- 1ste keus, verschillende dosering en lengte afhankelijk van risicoprofiel
- R/ nitrofurantoïne 100mg
- Dt/ 1 doos, 50 tabletten
- S/ 3 x p.d. gedurende 5d, tijdens maaltijd (vrouwen zonder verhoogd risico)
S/ 3 x p.d. gedurende 7d, tijdens maaltijd (patiënten met verhoogd risico op gecompliceerd verloop)
S/ 3 x p.d. halve tablet gedurende 6m, ‘s avonds na laatste plas (profylactische behandeling)
-
fosfomycine
- minder ervaring
- beperkt effect op S saprophyticus
-
trimethoprim
- bij herhaald gebruik snel resistentie E coli
-
Prostatitis
Start met empirische behandeling, nadien bij te stellen op geleide van het antibiogram.
-
levofloxacine oraal
R/ levofloxacine 500mg
Dt/ 1 doos 30 tablettenS/ 1 tablet p.d. niet tijdens maaltijd, gedurende 14-28d
-
ciprofloxacine oraal
R/ ciprofloxacine 500mg
Dt/ 1 doos, 20 tablettenS/ 2 tabletten p.d. niet tijdens maaltijd, gedurende 14-28d
- AMOXICLAV (3xpd)
- COTRIMOXAZOL
Algemeen: na 14d behandeling klinisch heravuleren en zonodig verlengen tot 28d
(nu gaan we een ander antibioticum geven, met minder dosissen)
Nierkoliek
-
Pijnstilling
R/ Diclofenac 50 mg (max dagdosis 150 mg)
Dt/ 1 doos, 30 tabletten
S/ 1 tablet 2 x p.d.
CAVE: indien nodig + PPI
- Sublinguaal buprenorfine
R/ morfine 10mg
Dt/ 1 doos, 56 tabletten
S/ 1 tablet 2 x p.d.
(bij CI diclofenac, in combinatie met laxans)
(CAVE vaak slechte reputatie) -
Alfa-blokkers
R/ tamsulosine 0,4mg
Dt/ 1 doos 30 tabletten
S/ 0,4mg p.d. eenmaal daags ’s morgens na het ontbijt
-
Controleren op geschiktheid voor deze patiënt
(bestaande pathologie, co-medicatie, allergie)
Urineweginfectie
- Nitrofurantoine (antisepticum)
- CI: nierinsufficiëntie (verminderde effectiviteit en verhoogde systemische toxiciteit), niet tijdens ZS
- GI reacties frequent, benigne intrancraniële hypertensie, tijdelijke alopecie, overgevoeligheidsreacties, acute longreacties
- Bij langdurig gebruik chronische longtoxiciteit, levertoxiciteit en perifere neuropathie
- inname met voedsel verbetert resorptie en vermindert GI bijwerkingen
- bij inname van nitrofurantoine is anticonceptie minder effectief
Prostatitis
-
Chinolonen
- CI: ZS en borstvoeding, risicofactoren voor QT-verlenging
- GI-stoornissen, rash, jeuk, artralgieën, tendinitis (vrl bij ouderen), centrale effecten (vertigo, verwardheid…), perifere neuropathie, aorta-aneurysma, QT-verlenging
- verminderde resorptie bij gelijktijdige inname van voedsel en van calcium-, mg-, ijzer- of al-zouten
- ciprofloxacine inhibitor van CYP1A2 met oa versterkt effect van theofylline
- vermijden van associatie met middelen die QT-verlenging geven, die convulsies geven
- verhoogd risico op tendinitis en peesruptuur bij associatie met corticosteroïden
Nierkoliek
-
Pijnstilling
- Diclofenac
- denken aan associatie met PPI
- Sublinguaal buprenorfine
- Morfine
- bij CI diclofenac
R/ morfine 10mg
Dt/ 1 doos, 56 tabletten
S/ 1 tablet 2 x p.d.
(in combinatie met laxans)
- Diclofenac
-
Alfa-blokkers
- CI: antecedenten van orthostatische hypotensie of syncope, ernstige leverinsufficiëntie
- orthostatische hypotensie en duizeligheid (vooral bij ouderen en associatie met antihypertensiva, nitraten, molsidomine, PDE5-inhibitoren), moeheid, sedatie, hoofdpijn, ejaculatiestoornissen, floppy iris syndrome, allergische reacties
- substraat van CYP2D6 en CYP3A4
- Nitrofurantoine (antisepticum)
-
Praktische uitvoering (voorschrift/advies)
(geef uitleg, maak voorschrift en geef instructies)
Urineweginfectie
Bij gezonde, niet-zwangere vrouwen: leg uit dat cystitis veel voorkomt en kan recidiveren, vaak zonder duidelijke oorzaak, dat het een hinderlijke, in principe onschuldige aandoening is, die spontaan binnen 1 week kan genezen. Adviseer bij recidiverende cystitis de volgende maatregelen:
ruim drinken, blaas geheel leegplassen, bij aandrang de mictie niet uitstellen, lediging van de blaas post-coïtum en indien relevant: overweeg geen condooms/pessarium met spermadodende glijmiddelen te gebruiken
Bij risicogroepen: leg uit dat een urineweginfectie ernstig kan verlopen en een antibioticum noodzakelijk is.
Bij kinderen met aanwijzingen voor een afwijkend plaspatroon: geef adviezen om het plaspatroon te normaliseren
Prostatitis
Het onderscheid tussen acute prostatitis en pyelonefritis valt klinisch vaak moeilijk te maken. De aanvangsbehandeling verloopt bijgevolg identiek, maar bij prostatitis kan een langere behandelduur aangewezen zijn
Nierkoliek
Adviseer patiënt om normaal te blijven drinken en eten.
- Nierstenen zijn steentjes van onopgeloste afvalstoffen in de urine.
- Soms raakt een steentje vast in de urinewegen.
- U krijgt dan 1 of meer aanvallen van heftige pijn in uw zij of buik.
- Het steentje plast u meestal binnen enkele uren tot dagen vanzelf uit. De aanvallen en de pijn zijn dan over.
Instrueer pt om steentje op te vangen (urine zeven)
-
Evaluatie opstellen/controle afspreken
(vervolgafspraak en alarmtekens)
Urineweginfectie
Meestal geen, tenzij:
- Bij verergering klachten
- geen verbetering >48u (koorts, algemeen ziek-zijn) direct contact opnemen (denk aan SOA)
- algemene malaise, koorts
- recidiverende cystitis
Prostatitis
Neem contact op indien uw klachten na 2 dagen niet minder zijn, uw koorts niet is gezakt of u zich zieker voelt
Bij een prostaatontsteking is de prostaat ontstoken. Dit komt door bacteriën.
De prostaat ligt onder de blaas en is zo groot als een kastanje. De plasbuis loopt vanuit de blaas door de prostaat heen en via de penis naar buiten. De prostaat maakt het vocht waar de zaadcellen in zwemmen.
Nierkoliek
Controle na 5-7d, ook als de klachten zijn verdwenen (zo nodig ook na 4w bij persisterende klachten)
Bij koorts, mictieklachten of oncontroleerbare pijn opnieuw contact opnemen
Bijvragen:
- Welke andere therapie kan je nog geven?
- Opioiden (maar liever niet want verslavingsgevoelig)
- Paracetamol (maar te weinig pijnstilling)
- Spasmolytica (weinig effectief?)
- Bestaat er nog iets tussen NSAID en sterke opioiden?
- Tramadol en codeine (zwak opioïde)
- Wat zijn de bijwerkingen van opioiden?
- Verslaving, sedatie, obstipatie
- Wat zijn de bijwerkingen van NSAID?
- Maaglast, hypertensie, CV risico, bloedingen, thrombose/embolen, exarerbatie astma, hyperkaliemie, acute nierinsufficientie (zeker bij dehydratatie, combo met ACEI of diuretica)
- Wanneer laat je ze terugkomen?
- Binnen 7 dagen, als het dan niet over is dan echo/CT
- Wat zijn de mogelijke complicaties van niersteen?
- Pyelonefritis, obstructie met stuwing nieren en nierinsufficientie
- Hoe werkt een PPI?
- Maagzuursecretie remmen
- Waarom geef je dit voor het ontbijt?
Ze zijn het meest effectief wanneer ze nuchter ingenomen worden, voor de eerste maaltijd van de dag. PPI’s hebben immers een korte halfwaardetijd (1-1,5 uur). Nuchtere inname zorgt ervoor dat de piekconcentratie samenvalt met de maximale zuursecretie, die net postprandiaal optreedt
-
Waarom chinolonen? Goede weefselpenetratie prostaat
-
Welke kiemen? E coli, klebsiella, enterobacter, proteus
-
Wat bij SOA? Chlamydia/gonokokken: ceftriaxon IM + doxycycline
Wat als pt recent in ziekenhuis was verbleven? Bijna 20% kans op resistentie van E coli
-
Complicaties teveel paracetamol? Hepatotoxiciteit (met icterus)
Complicaties prostatitis? abces, sepsis/bacteriëmie, urineretentie
- Wat is eerste keuze en waarom? (in deze casus geef je trimethoprim maar hij vroeg wat de normale standaardbehandeling was, even ter verduidelijking)
- Pro en contra’s van trimethoprim
- Waarom geef je geen fosfomycine In ppt staat: minder ervaring & beperkt effect op S saprophyticus
- Hoeveel zal ze betalen voor trimethoprim (magistraal dus je betaalt sws voor 10 gelules ook al heb je er maar 3 nodig) krijg je hier tijd om dit even op te zoeken?
Ik kreeg geen tijd om het op te zoeken, christiaens vraagt het direct na je consult al en je hebt tussendoor niet echt tijd om,te kijken
- vragen over verwekkers, als fosfomycine eenmaal niet werkt, wat betekent dat voor de volgende keer?reflux
- vroeg ook of het een soa kon zijn, had zelf mislezen dat de nitraat dipstick - was en niet + (denk ik?), dus hij is hier niet echt op ingegaan verder